纪念币爱好者请注意
大家心心念念的
东北虎豹国家公园纪念币
(双色铜合金纪念币)
8月27日22:00起开启预约!
中国人民银行定于2024年7月31日起陆续发行东北虎豹国家公园纪念币。东北虎豹国家公园纪念币共3枚,其中金质纪念币1枚,银质纪念币1枚,双色铜合金纪念币1枚。上述纪念币均为中华人民共和国法定货币。
双色铜合金纪念币
(一)纪念币图案。
1.正面图案。
东北虎豹国家公园双色铜合金纪念币正面图案为中华人民共和国国徽,国徽上方刊“中华人民共和国”国名,下方刊年号“2024”字样。

2.背面图案。
东北虎豹国家公园双色铜合金纪念币背面主景图案为东北虎、东北豹、红松等,辅以老爷岭、珲春河、梅花鹿等,并刊“东北虎豹国家公园”字样及面额“10元”字样。

(二)纪念币面额、规格、材质和发行数量。
东北虎豹国家公园双色铜合金纪念币面额为10元,直径27毫米,材质为双色铜合金,发行数量为6000万枚。各省、自治区、直辖市分配数量如下:

(三)发行方式。
东北虎豹国家公园双色铜合金纪念币采取预约兑换方式发行。具体发行工作安排如下:
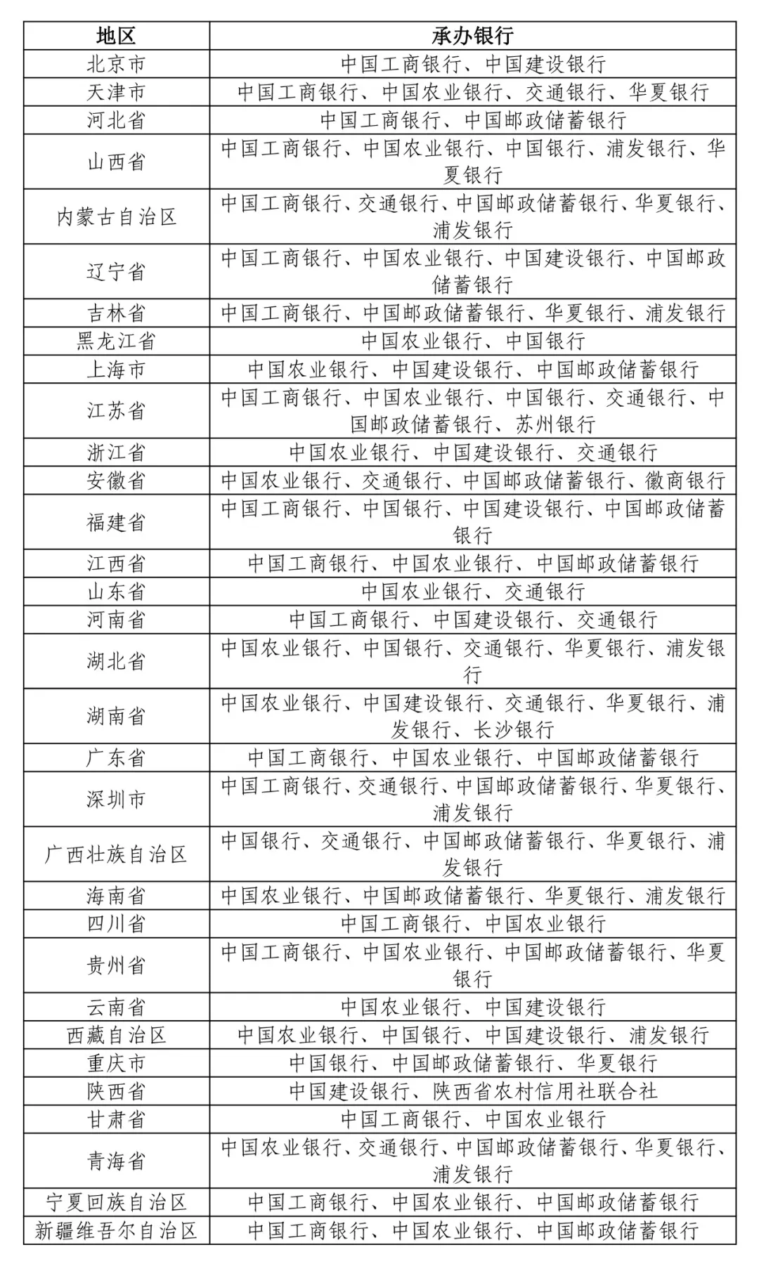
1.承办预约兑换工作的银行业金融机构。
中国工商银行、中国农业银行、中国银行、中国建设银行、交通银行、中国邮政储蓄银行、华夏银行、浦发银行、苏州银行、徽商银行、长沙银行、陕西省农村信用社联合社(以下统称承办银行)共同承担东北虎豹国家公园双色铜合金纪念币的预约兑换工作。各地区具体安排如下:

2.各地预约分配数量公布。
2024年8月27日前,中国人民银行分支机构将向社会公告当地东北虎豹国家公园双色铜合金纪念币的分配数量等信息;承办银行将在其官方网站公布东北虎豹国家公园双色铜合金纪念币预约兑换网点和每个网点的可预约数量等信息。
3.预约安排。
承办银行于2024年8月27日至8月28日办理东北虎豹国家公园双色铜合金纪念币预约业务。公众可通过承办银行官方网站等线上渠道或在营业时间内前往承办银行公布的预约兑换网点进行预约登记。
4.预约核实期安排。
2024年8月31日至9月2日为预约核实期。预约核实期内,未通过核查的公众可持预约登记使用的第二代居民身份证原件,前往预约登记的承办银行网点办理撤销违约记录及保留兑换资格业务。具体办理流程见《中国人民银行公告》(〔2019〕第26号)。
5.兑换安排。
承办银行于2024年9月3日至9月9日办理东北虎豹国家公园双色铜合金纪念币预约兑换业务。公众可按照约定的时间,持在预约系统中登记的有效身份证件,前往约定的承办银行网点办理预约兑换业务。每人最多可代5人办理预约兑换业务。若本次预约未兑换,相关信息将被记录,并影响下一次普通纪念币兑换,请预约成功的公众按时办理兑换。
中国人民银行各分支机构可根据实际情况延长东北虎豹国家公园双色铜合金纪念币兑换期。
6.预约兑换限额。
东北虎豹国家公园双色铜合金纪念币每人预约、兑换限额为20枚。
7.身份证件要求。
东北虎豹国家公园双色铜合金纪念币预约、兑换、核实的有效身份证件必须为第二代居民身份证原件。代他人办理的,须提供代办人和被代办人的有效第二代居民身份证原件。由于第二代居民身份证原件遗失、未成年人未办理第二代居民身份证等原因,无法出具第二代居民身份证原件的,可以使用户口簿、临时居民身份证办理。
8.预约兑换信息公布。
中国人民银行、承办银行将在东北虎豹国家公园双色铜合金纪念币预约和兑换期的每个工作日,在其官方网站公布全国各地区网上预约、现场预约及预约兑换进度。中国人民银行上海总部,各省、自治区、直辖市及深圳市分行将在东北虎豹国家公园双色铜合金纪念币预约和兑换期的每个工作日,在其官方网站公布辖区各地网上预约、现场预约及预约兑换进度,在东北虎豹国家公园双色铜合金纪念币发行期间公布全国各省(区、市)监督举报电话。欢迎公众查询并监督。
(四)东北虎豹国家公园双色铜合金纪念币公众防伪特征。
1.双金属结构和内芯复合材料。
硬币外环为黄铜合金,内芯为具有独特机读性能的镍带复合白铜材料。内芯复合材料防伪特征效果如下:

2.斜全齿间隔半齿。
硬币外缘分布有交替排列的斜全齿与半齿。防伪特征效果如下:

3.隐形图文。
将硬币倾斜适当角度,在背面图案右侧,可观察到字母“G”和“Y”构成的隐形图文。防伪特征效果如下:

4.微缩文字。
在硬币背面山体中,可观察到微缩文字“D”“B”“H”“B”。防伪特征效果如下:

5.公众防伪特征效果。
东北虎豹国家公园双色铜合金纪念币公众防伪特征整体效果如下:


(五)东北虎豹国家公园双色铜合金纪念币与现行流通人民币职能相同,与同面额人民币等值流通。
东北虎豹国家公园纪念币
让你心动了吗?